第二十届全国青年材料科学技术研讨会第三轮通知
(2025.10.31-11.2,南京)
一、会议简介
全国青年材料科学技术研讨会自1987年在沈阳发起召开首届会议以来,得到了党和国家领导人及老一辈材料科学家的热情关怀,已先后在青岛、大连、武汉、济南、杭州、哈尔滨、长沙、南京、西安、沈阳、重庆、天津、上海及昆明等地成功举办了十九届。第二十届全国青年材料科学技术研讨会将于2025年10月31日-11月2日在江苏省南京市召开。
本次会议旨在加强沟通交流、拓展合作领域、深化合作层次、推动共赢发展,传递材料科技领域前沿技术信息,分享我国材料科学技术最新研究成果,促进全国青年材料科技工作者的交流、研讨与合作,加速科技成果转化,助力新质生产力,满足我国经济高速发展对材料科学技术研究与开发的需求,提升我国在世界材料科技竞争中的影响力和竞争力。
二、组织机构
主办单位:中国材料研究学会青年工作委员会
承办单位:南京工业大学
协办单位:长三角先进材料研究院、苏州实验室、南京大学、东南大学、南京航空航天大学、南京理工大学、河海大学、南京师范大学、南京林业大学、南京信息工程大学、南京邮电大学、南京工程学院、金陵科技学院、西安电子科技大学、西北有色金属研究院、哈尔滨工业大学
支持单位:江苏省科学技术协会
三、会议内容
本次会议议程包括大会报告和分论坛。大会报告已邀请五位相关领域院士与知名专家作主旨报告;设置分论坛20个,各论坛均安排有邀请报告、口头报告、产业报告与墙报展示。
大会邀请报告人:
徐南平院士(苏州实验室)
陈光院士(南京理工大学)
顾宁院士(南京大学)
赵立东教授(北京航空航天大学)
陈先华教授(重庆大学)
会议分论坛设置及各分论坛邀请报告名单如下:
分论坛一、先进钢铁材料
分会主席:杨志南、陈 浩、高军恒、陈思联、蒋虽合、吕博
承办单位:华北理工大学、清华大学、北京科技大学、中国钢研科技集团有限公司、北京科技大学、燕山大学

持续更新中……
分论坛二、轻合金材料
分会主席:陈先华、信运昌、陈豫增、王乐耘、闫宏伟、陈 翔
承办单位:重庆大学、南京工业大学、西北工业大学、上海交通大学、中国有研科技集团有限公司、南京理工大学

持续更新中……
分论坛三、钛合金及钛基材料
分会主席:赖敏杰、邱建科、徐广龙、宋 淼、丁 洁
承办单位:西北工业大学、中国科学院金属研究所、南京工业大学、中南大学、南京工业大学

持续更新中……
分论坛四、高温合金
分会主席:王海鹏、苏海军、陈瑞润、马宗青、甘 斌、董安平
承办单位:西北工业大学、西北工业大学、哈尔滨工业大学、天津大学、苏州实验室、上海交通大学

持续更新中……
分论坛五、金属材料形变与强韧化
分会主席:操振华、张金钰、兰 司、吴正刚、李 瑨、吴宏辉
承办单位:南京工业大学、西安交通大学、南京理工大学、湖南大学、哈尔滨工业大学(深圳)、北京科技大学

持续更新中……
分论坛六、复合材料
分会主席:黄陆军、何春年、付前刚、姜 波、张玲洁
承办单位:哈尔滨工业大学、天津大学、西北工业大学、哈尔滨工业大学、浙江大学

持续更新中……
分论坛七、先进陶瓷
分会主席:杨 丽、张雨雷、宋 鹏、邹 冀、杨金山、董 顺
承办单位:西安电子科技大学、西北工业大学、昆明理工大学、武汉理工大学、中国科学院上海硅酸盐研究所、哈尔滨工业大学

持续更新中……
分论坛八、先进气凝胶材料
分会主席:崔 升、杜 艾、徐 翔、陈文帅、苏 磊、吴晓栋
承办单位:南京工业大学、同济大学、哈尔滨工业大学、西安交通大学、东北林业大学、南京工业大学

持续更新中……
分论坛九、稀土与磁性材料
分会主席:李志强、金佳莹、刘 勇、胡文鑫、吴 琛、赵利忠
承办单位:白云鄂博稀土资源研究与综合利用全国重点实验室、包头稀土研究院、浙江大学、南昌大学、包头稀土研究院、浙江大学、杭州电子科技大学

持续更新中……
分论坛十、信息功能材料
分会主席:张雪峰、胡万彪、查钢强、廖 敏、马儒军、李逸兴
承办单位:杭州电子科技大学、云南大学、西北工业大学、西安电子科技大学、南开大学

持续更新中……
分论坛十一、二维材料与量子材料
分会主席:刘 锴、陈 翔、张 铮、袁国文、袁洪涛、周家东
承办单位:清华大学、南京理工大学、北京科技大学、南京大学、南京大学、北京理工大学

持续更新中……
分论坛十二、生物医用材料
分会主席:杨 磊、王秀梅、王鲁宁、王乐禹、林 潇、张 兰
承办单位:河北工业大学、清华大学、北京科技大学、广州医科大学、苏州大学、西安交通大学

持续更新中……
分论坛十三、先进能源材料
分会主席:周欢萍、焦淑红、陈永华、李朝升、朱俊武
承办单位:北京大学、北京大学、南京工业大学、南京大学、南京理工大学

持续更新中……
分论坛十四、低碳环境材料
分会主席:沈岳松、邓积光、彭洪根、于学华、张强强、张祖华
承办单位:南京工业大学、北京工业大学、南昌大学、沈阳师范大学、兰州大学、同济大学

持续更新中……
分论坛十五、超材料
分会主席:王丽熙、车仁超、黄小萧、黄啸谷、吴 凡、赵 彪
承办单位:南京工业大学、复旦大学、哈尔滨工业大学、南京信息工程大学、天津大学、复旦大学

持续更新中……
分论坛十六、高分子材料
分会主席:张耀鹏、孔 杰、严 威、孙雪梅、柏 浩、程 冲
承办单位:东华大学、西北工业大学、东华大学、复旦大学、浙江大学、四川大学

持续更新中……
分论坛十七、先进加工技术
分会主席:宋晓国、胡侨丹、孙明月、卢一平、韩奇钢、郭训忠、宗影影
承办单位:哈尔滨工业大学(威海)、上海交通大学、中国科学院金属研究所
大连理工大学、吉林大学、南京航空航天大学、哈尔滨工业大学

持续更新中……
分论坛十八、增材制造与智能热制造
分会主席:李瑞迪、顾冬冬、路新、吴甲民、张 鹏、杜大帆、陈辉
承办单位:中南大学、南京航天航空大学、北京科技大学、华中科技大学、哈尔滨工业大学、上海交通大学、西北工业大学

持续更新中……
分论坛十九、先进表征
分会主席:柯小行、王章维、邬剑波、何 洋、艾桃桃、吴昊
承办单位:北京工业大学、中南大学、上海交通大学、北京科技大学、陕西理工大学、南京工业大学

持续更新中……
分论坛二十、材料基因工程
分会主席:曾小勤、付华栋、薛德祯、王 毅、应 韬
承办单位:上海交通大学、北京科技大学、西安交通大学、西北工业大学、辽宁材料实验室

持续更新中……
四、会议时间、地点及注册
1.会议时间:2025年10月31日-11月2日
2.会议地点:南京丰大国际酒店(南京市江北新区城南河路89号)


本次会议会务组不统一预留房间,请自行扫码预定酒店,预订方式见二维码
酒店联系人:顾经理13913319602

扫二维码 点开会议名称链接 进入会议房间预定
3. 会议注册费:

4. 注册、提交摘要与缴费方式:

日程安排

该日程安排为指导时间,各分论坛报告时间最终由各分论坛主席确定。
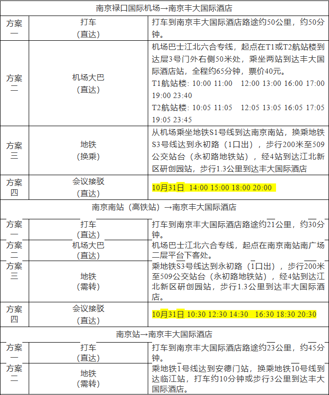
会议交通



五、重要时间节点
2025年4月3日:第一轮通知
2025年9月5日:第二轮通知
2025年10月20日:论文摘要提交截止
2025年10月21日:论文摘要录用通知
2025年10月20日:线上注册截止
2025年10月23日:第三轮通知
六、评优
会议墙报经专家评审,颁发“优秀学术墙报”。
七、会议秘书处
通信地址:北京市海淀区学院路30号北京科技大学
邮 编:1000835
联系电话:
青 委 会:姚 婧 18814523101
学会财务:李 莹 13520198012
南京工业大学:李荃 15201932367
会议赞助:茆忠阳 15895932837
中国材料研究学会青年工作委员会
秘书处
2025年10月23日